Home
Corporate Info
About Us
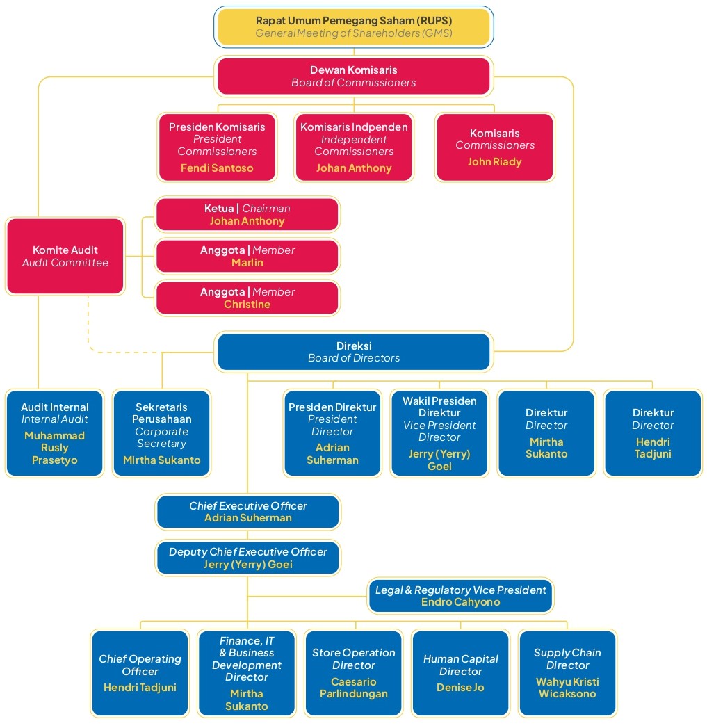
Corporate Structure
Board of Commissioners
Board of Directors
Management
Shareholding Structure
Capital Market Supporting Institutions
Subsidiary
Business Format
Store Location
Financial Info
Financial Highlights
Financial Reports
Annual Reports
GCG
Good Corporate Governance
Code of Conduct
General Meeting of Shareholders
Audit Committee
Nomination and Remuneration Policy
Corporate Secretary
Internal Audit
Whistleblowing System
Anti Corruption Policy
Environmental and Social Responsibility
Disclosures
Company Announcement
Corporate Calendar
Company Documents
Stock Info
Interactive Charts
Historical Price
Stock Fundamentals
Dividend Information
Info Request
Email Alerts
IR Contact
Corporate Structure
*Click image to zoom